Бесплатно по РФ                   +7 (800) 707-11-74

 WhatsApp                                +7 (991) 911-73-76

       +7 (960) 286-81-87

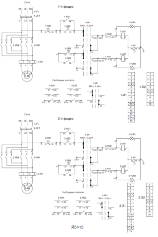
Я 5415-4274 УХЛ4 Т.р.132-220А 75; 80 кВт ВА 160А

Ящик управления Я 5415-4274 УХЛ4 Т.р.132-220А 75; 80 кВт ВА 160А
Ящик управления электродвигателем Я 5415-4274 УХЛ4 Т.р.132-220А 75; 80 кВт ВА 160А. Ящик управления Я5415 предназначен для местного, дистанционного или автоматического управления двумя асинхронными реверсивными электродвигателями, работающими в продолжительном, кратковременном или повторно-кратковременном режимах. Ящик имеет местную индикацию направления вращения каждого элетродвигателя и возможность для подключения аналогичной дистанционной индикации и дистанционного управления каждого фидера. По заказу ящик Я5415 может быть оснащён местной индикацией сигналов аварии фидеров и возможностью для подключения дистанционной индикации сигналов аварии фидеров. Защита каждого электродвигателя при работе ящика осуществляется с помощью отдельного автоматического выключателя с максимальным электромагнитным и тепловым расцепителями и тепловым реле электромеханического или электронного типа. Автоматический выключатель и тепловое реле по заказу могут быть заменены на автомат защиты двигателя. Ящик управляется фазным напряжением. Ящик имеет стальную сварную конструкцию корпуса с дверью на петлях, фиксируемой замком, обеспечивающим степень защиты IР31 или IP54. По заказу ящик может быть выполнен в пластиковом корпусе. Аппаратура устанавливается в ящике на специальной панели и на двери с внутренней стороны.
Тип Ящик управления электродвигателем
Мощность электродвигателя, кВт 75
Степень защиты IP31
Комплектация TDM, либо аналоги
Характеристика Двухфидерный реверсивный (с ДУ)
Макс.ток фидера, А 220
Бренд ЭНЕРГИЯ