Бесплатно по РФ                   +7 (800) 707-11-74

 WhatsApp                                +7 (991) 911-73-76

       +7 (960) 286-81-87

Я 5414-2474 УХЛ4 Т.р.1,6-2,5А 0,75 кВт

Ящик управления Я 5414-2474 УХЛ4 Т.р.1,6-2,5А 0,75 кВт
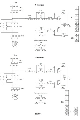
Ящик управления электродвигателем Я 5414-2474 УХЛ4 Т.р.1,6-2,5А 0,75 кВт. Ящик управления Я5414 предназначен для местного управления двумя асинхронными реверсивными электродвигателями, работающими в продолжительном, кратковременном или повторно-кратковременном режимах. Ящик имеет местную индикацию направления вращения каждого фидера и возможность для подключения аналогичной дистанционной индикации. По заказу ящик Я5414 может быть оснащён местной индикацией сигналов аварии фидеров и возможностью для подключения дистанционной индикации сигналов аварии фидеров. Защита каждого электродвигателя при работе ящика осуществляется с помощью отдельного автоматического выключателя с максимальным электромагнитным и тепловым расцепителями и тепловым реле электромеханического или электронного типа. Автоматический выключатель и тепловое реле по заказу могут быть заменены на автомат защиты двигателя. Ящик управляется фазным напряжением. Ящик имеет стальную сварную конструкцию корпуса с дверью на петлях, фиксируемой замком, обеспечивающим степень защиты IР31 или IP54. По заказу ящик может быть выполнен в пластиковом корпусе. Аппаратура устанавливается в ящике на специальной панели и на двери с внутренней стороны.
Тип Ящик управления электродвигателем
Мощность электродвигателя, кВт 0,75
Степень защиты IP31
Комплектация TDM, либо аналоги
Характеристика Двухфидерный реверсивный
Макс.ток фидера, А 2,5
Бренд ЭНЕРГИЯ

Похожие товары

Я5414-2674
12500 руб
Я5414-2674
Я5414-2274
12500 руб
Я5414-2274
Я5414-2074
12500 руб
Я5414-2074